Bedtools citation information

» » Bedtools citation information

Your Bedtools citation images are ready. Bedtools citation are a topic that is being searched for and liked by netizens now. You can Find and Download the Bedtools citation files here. Find and Download all royalty-free photos and vectors.

If you’re searching for bedtools citation images information linked to the bedtools citation topic, you have visit the ideal blog. Our website frequently gives you suggestions for downloading the maximum quality video and picture content, please kindly hunt and locate more enlightening video content and graphics that fit your interests.

Bedtools Citation. The bedr package is a suite of tools for genomic interval processing. Multiple sequence alignments are central to many areas of bioinformatics. Tools with similar functionality to those provided by galaxy were directly compared for correctness using the ‘knowngene’ and ‘repeatmasker’ tracks from the hg19 build of the human genome. I use bedtools ( citation ) to compute sequencing depth for each position of.

Performance comparison of AIList with AITree, NCList and Performance comparison of AIList with AITree, NCList and From researchgate.net

And others citation Anti homo citaten bijbel Anniversaire de décès citation Antonio ortiz citaten nederlands

3.4 coverage and sequencing depth (bedtools & r) once the alignment file is sorted and indexed, one can proceed with the assessment of coverage and sequencing depth. Bedtools also includes utilities for extracting and masking fasta sequences (pearson and lipman, 1988) based upon bed intervals. Van der auwera ga, carneiro m, hartl c, poplin r. Bedtools v2.26.0 [16] was used to combine peak sets and pileup coverage counts and to compute intersections and differences of peak sets. Instructions use a concise yet descriptive title; While each individual tool is designed to do a relatively simple task (e.g., intersect two interval files), sophisticated analyses can be conducted by combining multiple.

The philosophy is to wrap existing best practice bioinformatic software in order to provide a unifying analysis environment within r.

3.4 coverage and sequencing depth (bedtools & r) once the alignment file is sorted and indexed, one can proceed with the assessment of coverage and sequencing depth. The vcf files were then transformed to the bed and a bedtools genome file, containing the sizes of each chromosome, was generated from the reference genome�s index. Choose the corresponding template block below and fill it in, replacing or deleting text in it. While each individual tool is designed to do a relatively simple task (e.g., intersect two interval files), sophisticated analyses can be conducted by combining multiple. Multiple sequence alignments are central to many areas of bioinformatics. As a result, we recommend using the 2020 book as a citation over the 2013 paper.

Workflow diagram for the identification of TEMIRs. CENSOR Source: researchgate.net

This is known as feature intersection. Choose the corresponding template block below and fill it in, replacing or deleting text in it. A powerful toolset for genome arithmetic¶. A powerful toolset for genome arithmetic allowing one to address common genomics tasks such as finding feature overlaps and computing coverage. The philosophy is to wrap existing best practice bioinformatic software in order to provide a unifying analysis environment within r.

Performance comparison of AIList with AITree, NCList and Source: researchgate.net

A powerful toolset for genome arithmetic¶. 3.4 coverage and sequencing depth (bedtools & r) once the alignment file is sorted and indexed, one can proceed with the assessment of coverage and sequencing depth. Bedtools intersect works with both bed/gff/vcf and bam files as input. Tools with similar functionality to those provided by galaxy were directly compared for correctness using the ‘knowngene’ and ‘repeatmasker’ tracks from the hg19 build of the human genome. Determine whether your issue is a bug report, a feature request, or a documentation request;

Visualization from IGB depicting additional exons for RIC5 Source: researchgate.net

Multiple sequence alignments are central to many areas of bioinformatics. Bbtools is a suite of fast, multithreaded bioinformatics tools designed for analysis of dna and rna sequence data. By far, the most common question asked of two sets of genomic features is whether or not any of the features in the two sets “overlap” with one another. Moreover, it allows one to have. While each individual tool is designed to do a relatively simple task (e.g., intersect two interval files), sophisticated analyses can be conducted by combining multiple.

Performance comparison of AIList with AITree, NCList and Source: researchgate.net

A powerful toolset for genome arithmetic¶. Build c++ binary from source code using cmake and make.citation: Several protocols are presented for common genomic analyses, demonstrating how simple bedtools operations may be combined to create bespoke pipelines addressing complex questions. Tools with similar functionality to those provided by galaxy were directly compared for correctness using the ‘knowngene’ and ‘repeatmasker’ tracks from the hg19 build of the human genome. Instructions use a concise yet descriptive title;

GitHub PSSUN/CircCode A Python3base pipeline for Source: github.com

Bbtools can handle common sequencing file formats such as fastq, fasta, sam, scarf, fasta+qual, compressed or raw, with autodetection of. It has been shown that the removal of poorly aligned regions from an alignment increases the quality of subsequent analyses. By far, the most common question asked of two sets of genomic features is whether or not any of the features in the two sets “overlap” with one another. [bioconda_citation] nextflow automatically acquires, stores, and activates each conda environment as it is required in the pipeline. That is, set theory on the genome.for example, bedtools allows one to intersect, merge, count, complement, and shuffle genomic intervals from multiple files in.

 General characteristics of genomic bins in this study Source: researchgate.net

As a result, we recommend using the 2020 book as a citation over the 2013 paper. Bedtools intersect allows one to screen for overlaps between two sets of genomic features. The philosophy is to wrap existing best practice bioinformatic software in order to provide a unifying analysis environment within r. Choose the corresponding template block below and fill it in, replacing or deleting text in it. Multiple sequence alignments are central to many areas of bioinformatics.

ChIPRx Reveals Quantitative Epigenome Changes Download Source: researchgate.net

[bioconda_citation] nextflow automatically acquires, stores, and activates each conda environment as it is required in the pipeline. Bbtools can handle common sequencing file formats such as fastq, fasta, sam, scarf, fasta+qual, compressed or raw, with autodetection of. Bedr should be considered complimentary to native implementations of interval processing such genomicranges. [bioconda_citation] nextflow automatically acquires, stores, and activates each conda environment as it is required in the pipeline. The vcf files were then transformed to the bed and a bedtools genome file, containing the sizes of each chromosome, was generated from the reference genome�s index.

Examples of LFYBound Regions Identified by ChIPseq Source: researchgate.net

I use bedtools ( citation ) to compute sequencing depth for each position of. Moreover, it allows one to have. A powerful toolset for genome arithmetic¶. As a result, we recommend using the 2020 book as a citation over the 2013 paper. A powerful toolset for genome arithmetic allowing one to address common genomics tasks such as finding feature overlaps and computing coverage.

flair/README.md at master · BrooksLabUCSC/flair · GitHub Source: github.com

The philosophy is to wrap existing best practice bioinformatic software in order to provide a unifying analysis environment within r. It has been shown that the removal of poorly aligned regions from an alignment increases the quality of subsequent analyses. By far, the most common question asked of two sets of genomic features is whether or not any of the features in the two sets “overlap” with one another. Instructions use a concise yet descriptive title; Determine whether your issue is a bug report, a feature request, or a documentation request;

 General characteristics of genomic bins in this study Source: researchgate.net

While each individual tool is designed to do a relatively simple task (e.g., intersect two interval files), sophisticated analyses can be conducted by combining multiple. Several protocols are presented for common genomic analyses, demonstrating how simple bedtools operations may be combined to create bespoke pipelines addressing complex questions. The philosophy is to wrap existing best practice bioinformatic software in order to provide a unifying analysis environment within r. Bbtools is a suite of fast, multithreaded bioinformatics tools designed for analysis of dna and rna sequence data. As a result, we recommend using the 2020 book as a citation over the 2013 paper.

GenAPI workflow. a GenAPI data flow including the tools CD Source: researchgate.net

The bedr package is a suite of tools for genomic interval processing. Instructions use a concise yet descriptive title; Several protocols are presented for common genomic analyses, demonstrating how simple bedtools operations may be combined to create bespoke pipelines addressing complex questions. Bbtools is a suite of fast, multithreaded bioinformatics tools designed for analysis of dna and rna sequence data. The vcf files were then transformed to the bed and a bedtools genome file, containing the sizes of each chromosome, was generated from the reference genome�s index.

Characteristics of mtRiboseq reads in P2 and P3 Source: researchgate.net

Bedtools intersect allows one to screen for overlaps between two sets of genomic features. Moreover, it allows one to have. The philosophy is to wrap existing best practice bioinformatic software in order to provide a unifying analysis environment within r. The vcf files were then transformed to the bed and a bedtools genome file, containing the sizes of each chromosome, was generated from the reference genome�s index. 3.4 coverage and sequencing depth (bedtools & r) once the alignment file is sorted and indexed, one can proceed with the assessment of coverage and sequencing depth.

GitHub arq5x/bedtools2 bedtools the swiss army knife Source: github.com

Bedtools v2.26.0 [16] was used to combine peak sets and pileup coverage counts and to compute intersections and differences of peak sets. Using docker, gatk, and wdl in terra. Build c++ binary from source code using cmake and make.citation: Choose the corresponding template block below and fill it in, replacing or deleting text in it. Bedtools intersect works with both bed/gff/vcf and bam files as input.

(PDF) Quinlan AR, Hall IM. BEDTools a flexible suite of Source: researchgate.net

By far, the most common question asked of two sets of genomic features is whether or not any of the features in the two sets “overlap” with one another. Bedtools also includes utilities for extracting and masking fasta sequences (pearson and lipman, 1988) based upon bed intervals. Van der auwera ga, carneiro m, hartl c, poplin r. Bedtools v2.26.0 [16] was used to combine peak sets and pileup coverage counts and to compute intersections and differences of peak sets. Bedtools intersect allows one to screen for overlaps between two sets of genomic features.

BDBM Source: sing-group.org

Choose the corresponding template block below and fill it in, replacing or deleting text in it. Multiple sequence alignments are central to many areas of bioinformatics. This is known as feature intersection. A powerful toolset for genome arithmetic allowing one to address common genomics tasks such as finding feature overlaps and computing coverage. Bbtools can handle common sequencing file formats such as fastq, fasta, sam, scarf, fasta+qual, compressed or raw, with autodetection of.

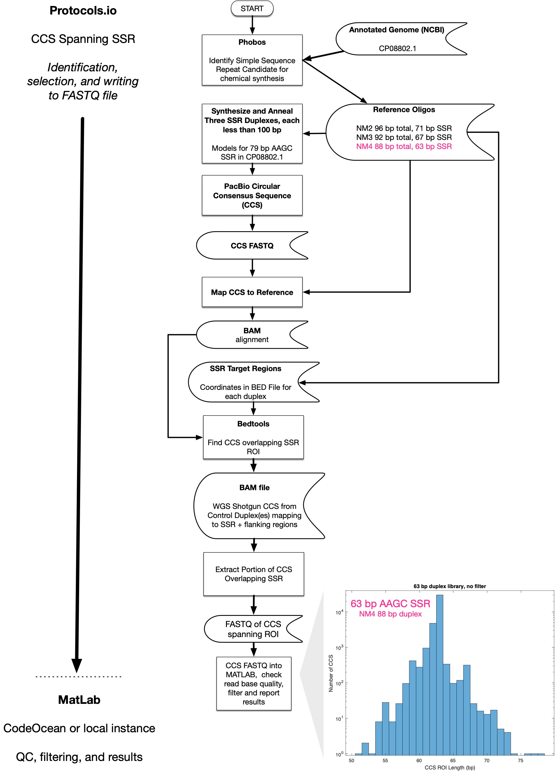
Steps to Create FASTQ of CCS Overlapping Control SSR CCS ROI Source: protocols.io

Bedtools intersect allows one to screen for overlaps between two sets of genomic features. 3.4 coverage and sequencing depth (bedtools & r) once the alignment file is sorted and indexed, one can proceed with the assessment of coverage and sequencing depth. Moreover, it allows one to have. The philosophy is to wrap existing best practice bioinformatic software in order to provide a unifying analysis environment within r. Bedtools v2.26.0 [16] was used to combine peak sets and pileup coverage counts and to compute intersections and differences of peak sets.

Benchmarking BAMscale on ATACseq data. A) Performance Source: researchgate.net

[bioconda_citation] nextflow automatically acquires, stores, and activates each conda environment as it is required in the pipeline. As a result, we recommend using the 2020 book as a citation over the 2013 paper. Bedtools intersect works with both bed/gff/vcf and bam files as input. 3.4 coverage and sequencing depth (bedtools & r) once the alignment file is sorted and indexed, one can proceed with the assessment of coverage and sequencing depth. Determine whether your issue is a bug report, a feature request, or a documentation request;

Characteristics of mtRiboseq reads in P2 and P3 Source: researchgate.net

Bedr should be considered complimentary to native implementations of interval processing such genomicranges. Bbtools can handle common sequencing file formats such as fastq, fasta, sam, scarf, fasta+qual, compressed or raw, with autodetection of. That is, set theory on the genome.for example, bedtools allows one to intersect, merge, count, complement, and shuffle genomic intervals from multiple files in. Bedtools intersect works with both bed/gff/vcf and bam files as input. Determine whether your issue is a bug report, a feature request, or a documentation request;

This site is an open community for users to do sharing their favorite wallpapers on the internet, all images or pictures in this website are for personal wallpaper use only, it is stricly prohibited to use this wallpaper for commercial purposes, if you are the author and find this image is shared without your permission, please kindly raise a DMCA report to Us.

If you find this site serviceableness, please support us by sharing this posts to your favorite social media accounts like Facebook, Instagram and so on or you can also bookmark this blog page with the title bedtools citation by using Ctrl + D for devices a laptop with a Windows operating system or Command + D for laptops with an Apple operating system. If you use a smartphone, you can also use the drawer menu of the browser you are using. Whether it’s a Windows, Mac, iOS or Android operating system, you will still be able to bookmark this website.